2022谷关七雄,慢旅台中

活动内容
活动时间:
2022年6月20日起
2022「谷关七雄,慢旅台中」登山活动自111年6月20日重启认证!
今年起,活动完登认证改为「跨年制」,并追认去(110)年攀登及完登纪录。(仅限110年已有认证参与本活动的APP线上记录尚未完登者,110年(含以前)攀登照片无法追认。详QA12)
一、活动时程:
111年度完登证书申请与纸本成果纪录表申请时间:2022/06/20~2023/1/10。(纸本邮寄: 408台中市南屯区河南路四段150-5号 谷关七雄推广小组 收。详QA5)
111年度完登证书与完登纪念品寄送时间:预计2023/1/31之前开始寄发。
二、活动说明:
凡於活动期间内「下载大玩台中APP」至谷关七雄活动任务页面,开启完登谷关七雄GPS任务(八仙山、马仑山、屋我尾山、波津加山、东卯山、白毛山、唐麻丹山),并於各座山岳三角点(标高处)旁,开启GPS定位,点选取得虚拟徽章,累积七座完登纪录,即可申请谷关七雄完登证书与纪念品一份(预计2023/1/31之前开始寄发)。
*无手机之幼年者、年长者或手机版本不支援大玩台中App攀登者,可采纸本成果纪录表进行活动认证:立即下载成果纪录表
三、注意事项:
* 贴心小提醒:攀登步道时,请确保自身安全後再开启手机进行集章喔!
* 若大玩台中APP无谷关七雄专区,请更新APP。iPhone 版本下载链接、Android 版本下载链接。
* 企图作弊,取得徽章异常,经审查小组审核後将封锁帐号,取消参加资格。
四、谷关七雄完登任务
攀登至谷关七雄三角点 (标高处) 时,点按本任务对应山岳的「取得徽章」按纽。下山後,请在网路环境顺畅地状况点按同步纪录,以确保资料上传到伺服器中!
- 若山上讯号不佳无法正常取得徽章,可先与「三角点(标高处)」合照,并在网路环境顺畅情形下,点选「取得徽章」中的「照片审查」功能,由专人审查(约1~3天),审核通过即可取得对应徽章!
- 照片上传需标注攀登日期,照片规定:登山者开启手机/相机标示日期功能或是手持手写时间板与山顶标高处木桩合照即可,照片尽量以个人照为主,如为团体照请标示出完登者。(以上徽章为虚拟徽章,完成各轮攀登任务始可取得相应之各轮实体徽章)。
照片上传规则:登山者需开启手机或相机标注日期功能,或是手持手写时间板子,并与山顶标高处木桩合照。照片尽量以个人照为主,如为团体照,请标示出完登申请者。
- ✅正确照片:
一定要拍:登顶者+三角点+手机内建标注日期功能或手持手写时间板子。
- ❌错误照片:
以下照片认证不通过
- ✅正确照片:
集齐七个虚拟徽章,即可线上申请完登任务。
重要提醒:企图作弊,取得虚拟徽章异常,经审查小组审核後将封锁帐号,取消参加资格。
完登徽章:完登纪念徽章共有四个等级,分别为蝴蝶、蓝腹鹇、石虎和台湾黑熊,精巧可爱,等您来收集!
勇者毛巾:能对淋漓的汗水表示敬意的,只有勇者毛巾。
七雄帆布袋:七雄帆布袋,谷关回忆一手带着走。
手电筒:小巧精致的七雄雷雕手电筒,为您照亮登山的旅程。
水壶:可爱又实用的七雄水壶,解您身心的渴。
随身小包:低调的小浪漫,时刻陪您慢旅台中。
五、谷关七雄安全宣导讲习
谷关七雄登山安全讲习课程(数量有限,线上报名,额满为止): 课程报名
六、谷关七雄产业联盟优惠:
户外用品优惠
ROCKLAND 草悟店
民众完登任一雄後,来店消费满额 $500,并追踪Rockland官方社群(Facebook及Instagram),可兑换赠品,每月不同商品,数量有限,送完为止。每人限领一次。
- 6/20 -30 Fjallravenx 元泰竹艺社 竹子凹豆杯 * 10
- 07月 Fjallraven-木制餐具组 *20
- 08月 Fjallraven x MORANIV 联名刀 20
- 09月 Fjallraven 台湾限定木托盘 *20
- 10月 Fjallraven 纪念珐琅杯-背包杯架* 20
- 11月 Fjallraven -LNT收纳袋*20
- 12月 PRIMUS-Kluken 随身水瓶*20
Rockland P.L.U.S.:
2022年6月20日至12月31日期间,民众完登任一雄,且於一楼ROCKLAND 消费满500,并追踪P.L.U.S.官方社群(Facebook及Instagram),即可获得咖啡饮品免费招待乙杯,数量有限,送完为止。。
- 每月限量20杯。
- 每人限领1次。
AMOUTER Life台中店
111年10月1日至12月31日期间,完登七雄至AMOUTER Life门市,并追踪AMOUTER官方社群( Facebook 及Instagram) 即可获得AMOUTER x HANCHOR限量商品
- 限量商品40组,送完为止。
- 一人限换一组。
- 联名限量商品发货时间若延後,须配合预约登记。
垦趣 台中美村店 Free Time Gear
民众完登一雄後,可至垦趣美村店门市,加入垦趣line@官方帐号与会员,并追踪垦趣官方社群(Facebook及Instagram),可享消费9折优惠,此外再加码送赠品,每月限量20名,送完为止。
- 7月 BUFF 抗UV多功能头巾+CamelBak 600ml多水吸管水瓶 *20组
- 8月 BUFF 抗UV多功能头巾+CamelBak 600ml多水吸管水瓶 *20组
- 9月 Sea To Summit DELTA隔热杯+DELTA盘 *20组
- 10月 BUFF 抗UV多功能头巾+CamelBak 600ml多水吸管水瓶 *20组
- 11月 LUCI 充气式太阳能LED灯-Outdoor 2.0 *20组
- 12月 BUFF 抗UV多功能头巾+CamelBak 600ml多水吸管水瓶 *20组
- 注意事项:
*本优惠限台中美村门市消费领取。
*上述优惠需至少完登一雄,消费当日截图证明传至门市line@做纪录,每人限领取一次。
*兑换赠品开始时间 : 7-12月(共计6个月)
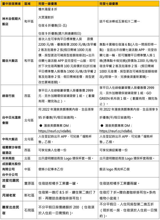
台中旅宿优惠
下载大玩台中APP出示谷关七雄页面,多项住宿优惠等你来!
6月20日至9月30日期间,民众只要在活动期间内前往日光温泉、台中港酒店、中科大饭店、余舍行旅、成旅晶赞饭店、绿宿行旅、来来商旅、草悟道酒店及神木谷大饭店入住时,下载大玩台中APP并出示谷关七雄活动页面,享有限量住宿2,999元优惠(须电洽订房),除了限量的优惠折扣以外,饭店依照各家提供方案加码赠送或免费升等等礼遇。此外,持《大玩台中卡》民众,入住合作店家之安心旅宿(https://www.thotel.org/news/1/1),享当日房价最多85折优惠。
更多台中市观光旅馆、旅馆、民宿优惠,请至台湾旅宿网台中市专区(https://reurl.cc/Lmxxae)查阅洽询。
旅宿完登加码优惠
汤泉美馔专案DM:https://reurl.cc/vda8xL
谷关登山趣 入关送好礼
自111年6月20日起,至入关博物馆(谷关游客中心)向柜台人员秀出「大玩台中APP」任2枚谷关七雄电子徽章,并加入参山国家风景区脸书粉丝专页,即可获得参山宝宝文青包(每人限兑换1个,限量200个)。
观光工厂、伴手礼等其他优惠
七、攀登注意事项:
1.行前:
「谷关七雄」攀登难易不一,最短行程来回约4小时,最长来回需9至10小时,非一般登山步道,地形地貌变化万千,民众攀登前应评估自身体能及天候状况,切勿勉强攀登
登山前应准备充足装备,宜以轻简、实用为主,建议携带御寒衣物、雨具、水、行动粮、地图、照明设备、哨子、定位及通信器材(例如:GPS、无线电、手机、卫星电话)及个人药品等装备。
及早登山,避免攻顶时间晚,下山时天色已晚,路径难以分辨,造成迷途。
如遇台风逼近或豪雨等可预见之气象变化,千万不可入山。
2.攀登中:
登山队伍不可拉太长,应经常保持可前後呼应之状态,勿自行攀登无人迹之山路或自行开辟路径。
经过危险陡峭路段,须注意安全;尤其崩壁、碎石坡行走,需特别小心,避免跌落。妥善规划下山所需时间,尤其山区天色暗的快,应及早下山。
3.发生山难紧急应变措施:
发生意外事故时,一定要镇静处理,不可慌乱失措,请立即手机拨打119或112求救或以卫星电话向外界求援,亦可使用无线电紧急救援频道145.00求救,可利用手机或地图定位告知搜救人员受困座标方位。
人员受伤或生病时,应先对伤者进行简易包紮、固定、止血处置;若发生高山症,应立即将患者带往较低海拔处,随时注意保暖,避免失温。
在登山活动中发生迷途或天气突然恶化时,应寻找安全避难处所保护自己,并建立适当标志,让救援人员能迅速发现自己受困位置。
4.为降低登山风险,交通部航港局请从事山域活动之民众配备卫星通讯设备,以利遇险时之搜救:
为降低登山风险,交通部航港局已建置「无线电示标管理资讯系统」,适用个人指位无线电示标(PLB),请从事山域活动之民众善加利用,以利遇险时发送求救信号,通报搜救单位展开搜救工作。详情请上交通部航港局全球资讯网(https://beaconregistration.mtnet.gov.tw/RadioBeacon/index.do)查询
八、步道介绍
八仙山
• 高低落差:1,337公尺
• 步道型态:线型单向
• 角色特性:七雄之首,八仙山君头顶的角象征八仙山上的针叶林。
马仑山
• 高低落差:1,254公尺
• 步道型态:线型单向
• 角色特性:马仑山之字行上山,路宽大好走,放松惬意的感觉。
屋我尾山
• 高低落差:119公尺
• 步道型态:线型双向
• 角色特性:喜欢惊险刺激的丽阳线?还是舒适迷人大大雪山线?是天使也是小恶魔!
波津加山
• 高低落差:958公尺
• 步道型态:线型单向
• 角色特性:机能最好的波津加山,一定要来谷关温泉体验一下。
东卯山
• 高低落差:899公尺
• 步道型态:线型单向
• 角色特性:Z字缓上坡,最长最美的人气步道就在东卯山。
白毛山
• 高低落差:609公尺
步道型态:线型单向
• 角色特性:绝美辽阔的展望点,高人气白鹿吊桥就在白毛山!
唐麻丹山
• 高低落差:655公尺
• 步道型态:环状
• 角色特性:唯一瀑布景观,亲切的蝴蝶仙子欢迎你!
九、QA问答
1.请问谷关七雄有哪七座?
八仙山、马仑山、屋我尾山、波津加山、东卯山、白毛山和唐麻丹山
建议初次挑战者依难易度安排攀登:
2.如何参与2022谷关七雄 ‧ 慢旅台中的活动?
参加步骤:
(1) 下载大玩台中APP,进入「谷关七雄任务一」活动页面,登入帐号;
(2) 攀登谷关七雄,到达每座山岳的三角点时,开启GPS并进入活动页面确认有取得虚拟徽章;
(3) 收集7座山岳的虚拟徽章後,填写问卷,申请完登;
(4) 只要完登任一座山,或是完登七雄,皆可持电子徽章至特约优惠业者享专属优惠。
3.活动期间是什麽时候?
即日起至111/12/31,於活动期间内完登谷关七雄皆可申请,今年已取得虚拟徽章但尚未完成指定目标者,可累计到明年继续完成。
4.什麽时候可以领取实体完登证书、完登徽章和纪念品?
完登证书、完登徽章和纪念品会在2023/1/31之前开始寄发。
5.完登谷关七雄,如果没有智慧型手机该如何参加?
请至台中观光旅游网谷关七雄活动页面下方,下载谷关七雄成果纪录表,黏贴照片於此表格中(详见附件)。照片规定:登山者开启手机/相机标示日期功能或是手持手写时间版与山顶标高处木桩合照黏贴於成果纪录表,并至 邮寄至 408台中市南屯区河南路四段150-5号 谷关七雄推广小组 收,经工作人员确认资料无误即算完成完登谷关七雄证书申请。
注意!!纸本申请的民众无法取得任务二限量前300名加码赠的赠品,但仍可获得完登证书、完登徽章及纪念礼品。
6.请问我可以有的山岳用线上申请、有的山岳用纸本申请吗?
请统一采用单一项申请方式,建议线上申请为优先。
7.请问我可以有的山岳用照片上传、有的用GPS申请?
可以,只要人在三角点设定范围内,会是GPS申请自动取得,如因个人操作未能自动取得,可於网路畅通时使用照片上传申请完登谷关七雄,只於APP内操作完成,皆属线上申请。
8.如果没有网路还可以使用GPS完成任务吗?
可以,GPS是卫星定位,不用网路也可以收集山岳虚拟徽章。
注意!!要在出发前有网路的状态下载大玩台中APP并完成会员登入哦。
9.如开启GPS依然无法收集山岳虚拟徽章,该如何处理?
依照系统显示步骤操作,上传您与山顶标高处木桩合照至APP指定区域,审核通过,即传送该座山岳的电子徽章,证明完成此座山岳攀登。
照片规定:登山者开启手机/相机标示日期功能或是手持手写时间板与山顶标高处木桩合照即可,照片尽量以个人照为主,如为团体照请标示出完登者是谁,方便後台审核。(请参考本说明第四点第2项)
10.111年的攀登纪录,是否可以累计到明年继续完成七雄的完登任务呢?
可以,只要使用同一组的帐号登入大玩台中APP,即可自动认列跨年成绩。
11.若已於110年完成谷关七雄完登申请,111年再次完登七雄,可以申请一轮的徽章吗?
因今年起采跨年制,110年完成七雄认证,在111年继续完成任务的民众,将自动认列为完登二轮,不再补发一轮认证。
12.110年时没有申请认证,今年可以补申请认证吗?
不行,今年度攀登时间为111/6/20-12/31。活动已公告追认110年攀登纪录,仅限110年已有认证参与本活动的APP线上记录尚未完登者,110年(含以前)攀登照片无法追认。
备注说明
- 主办单位保留有修改、变更、解释及终止本活动之权利,如有其他未尽事宜,悉依主办单位相关规定或解释办理。纪录表资料仅供本活动使用,并遵循个资法相关规范。
- *无手机之 幼年者或年长者,或手机版本不支援大玩台中app之用户,可采纸本成果纪录表进行活动认证:立即下载成果纪录表
- 未於活动期间内「取得徽章」、「上传合照」或经确认非本活动期间攀登之照片,主办单位将有权将其任务退件!
-
- 活动详情请洽-和平区登山推广小组: 04-3707-7218
服务时间:周一至周五 09:00~12:00、13:30~18:00 (国定假日与国定连续假日皆为休假日) - 台中市政府消防局:谷关七雄等中级山登山安全参考资料
- 登山步道状况查询:台湾山林悠游网
- 谷关七雄登山安全讲习课程:课程报名
- 活动详情请洽-和平区登山推广小组: 04-3707-7218









